250710
[國安教育黑社會化,三料學者淪為國安導師]「我有啲驚」,報料人朱仔(化名)說。「特首
辦千叮萬囑叫我哋唔好俾人睇。」
報料人是一名學生,今年被舉薦參加由保安局、民政及青年事務局舉辦的「青年國安大使培訓
計劃」,在歷史博物館出席兩天課程後,宣誓成為「青年國安大使」,繼而協助政府推廣國安
信息。朱仔感覺課程與中學公社科內容大同小異,「首先就講我哋要有一個愛國嘅心,不停重
複喺度講國家安全人人有責受益者係人民」。然而,主辦方強調,內容「唔好同人分享」。朱
仔把小冊子傳給小編,「本小冊子有咩咁神秘?」
神秘的,不止內容。這個原本由保安局及民青局主辦的計劃,現在竟交由行政長官辦公室直接
負責。通訊資料上所列特首辦人員鄭君任(電話號碼 28631623)及李小姐(28631699),在網上
「政府電話簿」遍尋不獲。
「點解你會驚?」小編問。
「可能你覺得我好煩,又驚又要爆料。」「我哋香港人其實默默守護緊呢一片土地,做應做的
事。」「佢叫我唔好[俾人睇],我就越想。」「但我第日都要靠舔共搵食。」
寥寥數語,訴說出這一代莘莘學子的複雜心情。
對於這個黑社會化的培訓計劃,朱仔直言「只係好簡單一個洗腦嘅活動」。例如講「軟對抗」,
講者老調重彈,將「庚子科場案」(2020 年考評局被迫取消歷史科日本史題目)拿來做例子,
「佢點名批評楊穎宇(2005-2020 年考評局歷史科科目經理、《教育刺針》小編),用試題美化
日本侵華」,還說「楊穎宇已經流亡海外」。
國安導師不說謊便不能說好需要講的故事。首先,「庚子科場案」發生後,教協隨即發出問卷,
97%受訪者不同意取消試題,科任教師均認為題目沒有問題。此外,楊穎宇於 2021 年循合法
途徑離港;若言「流亡海外」,等於指控人民入境事務處協助楊穎宇「流亡」。
朱仔對這些洗腦內容「嗤之以鼻」。「除咗政府之外,根本上所有人都應該知道日本喺近代除
咗侵華之外都對中國現代化有貢獻」。「不停灌輸日本侵華」,「我知佢洗緊我腦呀」,這是
「搞緊白色恐怖」。
上述「亂噏當秘笈」的國安導師,並非等閒之輩,原來是一個「三料學者」。
承接這項洗腦工程的,是香港教育大學「國家安全與法律教育研究中心」。該中心於 2024 年
1 月成立,是首間專上院校成立有關國安教育的研究中心。教大指該中心由「內地法律學者」
顧敏康出掌,包括他在內的兩位總監,名字都是普通話拼音;他們轄下的兩位講師,名字則是
粵語拼音。這個組合,準確反映現今香港的法律困境。
兩位講師林詠茵博士和李敏慧博士,都是「青年國安大使培訓計劃」的國安導師,上文所指的
「三料學者」是李敏慧。搜查公開資料,不難建構出李的專業生涯。她畢業於理工大學,取得
測量學(榮譽)理學士,在學期間一年曾獲得多至五項獎學金,是一名「學霸」。她亦被香港律
師會認許為執業律師。去年在香港大學建築學院獲得博士學位,博士論文題目是「Preventing
Illegal Dumping of Construction Waste in Hong Kong」(預防在香港非法傾倒建築廢物)。
三料學者周身刀,最終讓她踏上今天事業之路的,卻是何君堯。2022 年,她修讀博士學位期
間,報讀何君堯「國際公益法律服務協會」舉辦的「國家安全教育認可導師」課程,成為第一
屆畢業生。根據小編取得的畢業生名單,她以「優異成績」畢業,而且在「優異成績」名單中
排行第一,可能是以最佳成績畢業。
三料學者淪為國安導師。最為諷刺的是,這邊廂她研究處理「非法建築廢料」,那邊廂她卻往
莘莘學子腦袋塞進「合法國安廢料」。命運之弄人,莫過於此。
朱仔認為,李敏慧明顯被洗腦。「蠢呀嘛佢,聰明都唔會俾人洗腦,我都唔明佢點樣讀到博士,
一啲良心良知都冇。」
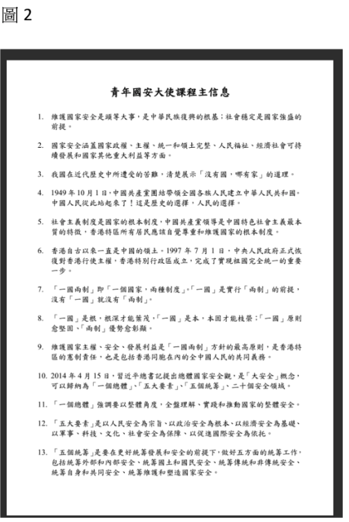
的確,要將附圖「青年國安大使課程主信息」20 點悉數教與學生,必須要埋沒良知才可做到。
例如第 6 點「香港自古以來一直是中國的領土」,在 1970、80 年代活過的人都知道是騙子才
說得出口。中英談判前夕,中共講的仍然是「十六字方針」:「收回主權,保持繁榮,制度不
變,港人治港」。竄改歷史,是後來的事。
所以,教大主講的青年國安大使計劃,充分體現了「不說謊,點國安」的原則。
根據公開資料,不少制服團體參與了該計劃,例如香港青少年軍、海關青年領袖團、入境處青
少年領袖團、香港聖約翰救傷隊少青團、少年警訊、香港海事青年團等,學員來自中學和大學
學生。
(圖片說明:圖 1-3 取自青年國安大使培訓小冊子;圖 4 取自網絡圖片;圖 5 取自教大國家安
全與法律教育研究中心網頁,拍攝於歷史博物培訓期間,由左由右為林詠茵、顧敏康、李敏慧)
____________________________________
請我哋飲杯咖啡: https://coff.ee/hkedulancet
教育刺針 - [國安教育黑社會化,三料學者淪為國安導師]
教育刺針 - [國安教育黑社會化,三料學者淪為國安導師]
- 附加檔案
-
- Screenshot 2025-07-16 at 4.40.33 PM.png (143.82 KiB) 已瀏覽 1018 次
-
- Screenshot 2025-07-16 at 4.40.43 PM.png (85.14 KiB) 已瀏覽 1018 次
-
- Screenshot 2025-07-16 at 4.40.52 PM.png (351.86 KiB) 已瀏覽 1018 次
-
- Screenshot 2025-07-16 at 4.41.03 PM.png (1.07 MiB) 已瀏覽 1018 次
-
- Screenshot 2025-07-16 at 4.40.24 PM.png (474 KiB) 已瀏覽 1018 次
前往
- 新聞
- ↳ 香港新聞
- ↳ 財經新聞
- ↳ 中國新聞
- ↳ 台灣新聞
- ↳ 世界新聞
- ↳ 美國新聞
- ↳ 專題
- ↳ 黎智英案
- ↳ 23條
- ↳ 47人案
- ↳ 721
- ↳ 屠龍小隊案
- ↳ 支聯會案
- ↳ 倫敦經貿辦國安案
- ↳ 熱點話題
- 金融財經
- ↳ 地產
- ↳ 加密貨幣
- ↳ 香港股市
- ↳ 美國股市
- ↳ 投資策略
- 海外生活
- ↳ 活動
- ↳ 組織
- ↳ 美國 USA
- ↳ 北加州 Northern California
- ↳ LA, San Diego, Southern California
- ↳ 德薩斯克 Texas
- ↳ Austin Texas
- ↳ Houston
- ↳ Dallas
- ↳ Frisco
- ↳ Plano
- ↳ 紐約 New York
- ↳ 亞利桑那 Arizona
- ↳ 西雅圖 Seattle
- ↳ Sacramento
- ↳ Washington DC
- ↳ Atlanta
- ↳ Boston
- ↳ Chicago
- ↳ DC Maryland Virginia
- ↳ Florida
- ↳ Las Vegas
- ↳ Michigan
- ↳ Minnesota
- ↳ North Carolina
- ↳ Pennsylvania
- ↳ Philadelphia
- ↳ 英國 England
- ↳ Aberdeen
- ↳ Aylesbury
- ↳ Bath
- ↳ Birmingham
- ↳ Bishop’s Stortford
- ↳ Bolton
- ↳ Bradford
- ↳ Brighton
- ↳ Bristol
- ↳ Brunswick
- ↳ Cambridge
- ↳ Cardiff
- ↳ Chichester
- ↳ Colchester
- ↳ 克魯 Crewe
- ↳ Durham
- ↳ Eastbourne
- ↳ Edinburgh
- ↳ Exeter
- ↳ Glasgow
- ↳ Guildford
- ↳ 北愛爾蘭 Ireland
- ↳ Kingston
- ↳ Leeds
- ↳ Liverpool
- ↳ 倫敦 London
- ↳ 曼徹斯特 Manchester
- ↳ Milton Keynes
- ↳ Newcastle
- ↳ Nottingham
- ↳ Oxford
- ↳ Reading
- ↳ Salford
- ↳ Scotland
- ↳ Sheffield
- ↳ Solihull
- ↳ Southampton
- ↳ Sutton
- ↳ St. Albans
- ↳ Swansea
- ↳ Swindon
- ↳ Tunbridge Wells
- ↳ Wales
- ↳ Warrington
- ↳ Watford
- ↳ Yorkshire
- ↳ 加拿大 Canada
- ↳ 多倫多 加拿大 Toronto Canada
- ↳ 溫哥華 加拿大 Vancouver Canada
- ↳ Calgary
- ↳ Edmonton
- ↳ Winnipeg
- ↳ 滿地可
- ↳ Halifax
- ↳ Ottawa
- ↳ 澳洲 Australia
- ↳ 悉尼 澳洲 Sydney Australia
- ↳ Brisbane
- ↳ Melbourne
- ↳ Victoria
- ↳ 珀斯 Perth
- ↳ Adelaide
- ↳ Gold Coast
- ↳ Christchurch
- ↳ 坎培拉 Canberra
- ↳ Macgregor
- ↳ 台灣
- ↳ 德國
- ↳ 日本
- ↳ 紐西蘭
- ↳ 歐洲
- ↳ 韓國
- 各行各業
- ↳ 會計 Accounting
- ↳ 金融 Finance
- ↳ 工作面試 Jobs Interview
- ↳ 建造 Construction
- ↳ 教育 Education
- ↳ 設計 Design
- ↳ 工程 Engineering
- ↳ 飲食 Food and Drive
- ↳ 信息技術 IT
- ↳ 物流 Logistics
- ↳ 醫療 Health
- ↳ 零售 Retail
- ↳ 製造業 Manufacturing
- ↳ 搵工討論
- ↳ 創業
- ↳ 房地產 Real Estates
- ↳ 求職廣告
- ↳ 職位空缺廣告
- ↳ 公務員
- ↳ Software
- ↳ Hardware
- ↳ 各行各業討論
- ↳ 參軍
- 男女關係
- ↳ 婚後討論
- ↳ 戀愛討論
- ↳ 愛情廣告 - X找Y
- 興趣
- ↳ 寵物
- ↳ 烹飪
- ↳ 電影
- ↳ 汽車 Auto
- ↳ 美容心得
- ↳ 體育世界
- ↳ 貼圖影片
- ↳ 學術文化
- ↳ 數碼科技
- ↳ 影視娛樂
- ↳ 電腦遊戲
- ↳ 購物貼士
- ↳ 軍事
- ↳ 紫微斗數
- ↳ 健康醫療
- ↳ 旅遊探險
- ↳ 音樂
- ↳ 家庭與兒童教育
- 校園
- ↳ 美國大學
- ↳ 英國大學
- ↳ 海外大學
- ↳ 高中和小學
- 光復香港
- ↳ 組織
- ↳ 活動
- ↳ 新聞
- ↳ 討論
- ↳ 黑警/親共人士資料
- ↳ 加拿大
- ↳ 美國
- ↳ 英國
- ↳ 黑警
- ↳ 被捕人士收信部
- ↳ 文宣
- ↳ 科技資訊
- ↳ 中國民主運動
- ↳ 法庭新聞
- ↳ 上庭聲援
- 黃色經濟圈
- ↳ 推薦
- ↳ 投訴
- ↳ 活動
- ↳ 討論
- ↳ 店舖資訊
- 管理處
- ↳ 投訴部
- ↳ 常問問題
- ↳ 聯繫我們
